What is a Switched-Mode Power Supply (SMPS)?

For the last decades, we relied on linear power supplies, robust and simple, but extremely inefficient. Do you remember those huge mobile phone chargers that make it impossible to fit two into one socket? Or lab power supplies from the 80s? They were linear and stuffed with electronic circuits made of transformers and capacitors.
Now, with advancements in technology, smaller, more efficient devices compete for market share; they require a new device . That is when Switched Mode Power Supplies began to redefine the AC power supply industry. Unlike their linear power supplies counterparts, SMPS don’t waste energy by shredding excess voltage. Rather, they aggressively and rapidly switch power delivery to the load, a hallmark of switch mode power. This remarkable feat increases efficiency, allowing the smaller and lighter design to outweigh traditional, bulky linear power supplies. Every piece of consumer electronics, from small mobile phone chargers to massive data servers, benefit from this type of power supply. A block diagram is a first step in understanding modern electronic circuits and electronic power supply units, but grasping an overview helps interpret the graph and parcel out the area of power conversion.
The Core Principle: How SMPS Achieves Efficiency
High-efficiency power supplies, otherwise known as SMPS for Switched Mode Power Supplies, use high-frequency switching to perfom tasks like energy conservation. Unlike linear regulators that deplete energy overheat, SMPS utilizes semiconductor switches like MOSFETs that turn on and off with a frequency of tens or hundreds of kilohertz. While they are in the “on” state”, energy is conserved in reactive components such as capacitors and inductors, while stored energy is released during the “off” state to be released to the output. Efficient switching on and off of the system significantly reduces power loss.
While the duty cycle or the power ratio of “on-time” to total “cycle time” can be used to control output voltage, a feedback control loop adjusts the duty cycle for accurate voltage control to maintain stable voltage irrespective of changes in input or load. This, along with controlled delivery, enables high performance while keeping thermal loss at low levels, effectively outperforming linear power supplies.
Visualizing the System: The SMPS Block Diagram Overview
To truly grasp how an SMPS works, we need to look at its block diagram. Think of it as an architectural blueprint, showing the main functional areas and how power and control signals flow between them. While specific implementations vary greatly depending on the topology (which we’ll touch on later), the core functional blocks are largely consistent.
Here is a simplified block diagram representing a typical AC-DC SMPS:

To gain a thorough understanding of how an SMPS operates, it’s essential to study its block diagram. Think of an SMPS as an architectural blueprint, showing the major functional components and how both power and control signals flow between them. While specific implementations may vary depending on the topology (which we’ll discuss later), the core functional blocks remain largely consistent.
Based on the diagram, here are the key components:
- Input Filter: Removes electrical noise and ensures a clean power signal enters the system.
- Rectifier and Smoothing Filter: Converts AC (alternating current) to DC (direct current) and reduces voltage ripple to produce a smoother DC signal.
- Switching Element (Chopper): Rapidly switches the high-voltage DC on and off at a specific frequency, enabling voltage control and energy transfer.
- Transformer / Inductor: Steps down (or up) the voltage and provides galvanic isolation between the input and output stages. In some topologies, inductors store and release energy.
- Output Rectifier: Converts the high-frequency AC (from the transformer) back into pulsating DC.
- OutputFilter: Smooths out the pulsating DC to produce a stable DC output.
- Feedback Loop: Continuously monitors the output voltage and sends this information back to the control circuit.
- Control Circuit: Processes the feedback signal and adjusts the switching activity to maintain a constant output voltage.
Understanding the function of each block provides the foundation for mastering how an SMPS works. Let’s analyze them one by one.
Deconstructing the Diagram: Function of Each Block
Let’s dive deeper into the meaning of each of these blocks. Also, we will explore why they are needed during the operation of SMPS.
Input Stage: Protecting and Preparing Power

The primary focus of an AC-DC SMPS has to do with the incoming mains power. In most cases, this power isn’t always clean due to the presence of spikes, surges, and high-frequency noise. Additionally, there is the possibility that the SMPS’s own high-speed switching could generate noise that would potentially feed back onto the mains line and disturb other devices.
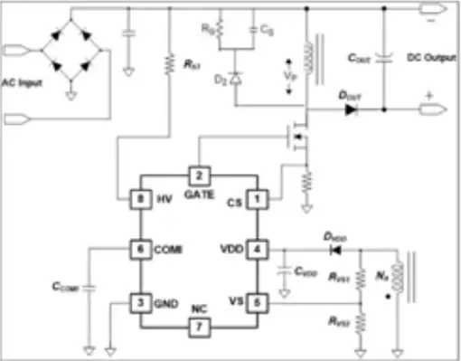
– InputEMI/EMC Filter: This block protects external electrical noise from entering as well as the generated noise by the SMPS exiting onto the AC line. X, Y, capacitors, common mode choke, and differential mode choke inductors enable the EMI filter. It is imperative for the defined standard of electromagnetic compatibility EMC-L to be reached, and this filter acts as the first line of defense. If there is no effective input filtering, the SMPS will most definitely interfere with electronic devices that are in close range to the filter.
– Post EMI filtering, the rectification stage consists of turning the AC voltage into pulsating DC using a diode bridge. This output is further refined into DC by a large electrolytic capacitor that acts as a “bulk” or “reservoir” capacitor. The capacitor saves energy from the AC peaks and maintains sufficient voltage to enable the next circuit to function effectively. The voltage is normally high, for instance, approximately 160V for 120V AC input and 320V for 230V AC input. For DC’s SMPS, this step is omitted.
The Switching Heart: Driving Energy Transfer
The processing of “switching” occurs here. The powervolution divides high-voltage DC current into rapid pulse streams.
– The Switching Element (e.g., MOSFET, IGBT): Known for enabling high-speed switching, this core component requires a MOSFET in mid-to-lower operations. IGBT is widely recommended in higher power applications. This semiconductor acts as a fast electronic switch which commands the control circuits. The switch has two positions; full on with a very low resistance, and fully off with a very high resistance. Because power is not dissipated significantly compared to a linear regulator working in its active region, this is ideal.
– PWM Control Circuitry: Every SMPS has its ”brain,” which is typically a PWM controller IC. It gets the feedback signal from the output and produces the bursts that make the switching element operate. If the output voltage becomes too low, the controller will command the energy transfer to increase by increasing the on pulse width (duty cycle). If the output voltage becomes too high, then the on pulse will be narrowed (duty cycle is decreased) in order to level out the output. This process is look-ahead voltage regulation and it helps in keeping the output voltage under fixed set boundaries with changing load and input voltage. The more sophisticated controllers may apply Pulse Frequency Modulation (PFM) and other techniques alongside PWM.
Energy Transfer & Isolation (Topology Dependent)
This step is at the core of the SMPS design; it handles the real transfer of energy from input to output and often permits electrical isolation to be applied for safety, regulatory, or other reasons.
At its most basic, this function is performed with either a transformer or an inductor, and the particular choice is entirely dictated by the topology utilized in the power stage. Different topologies offer varying levels of efficiency, complexity, and isolation.
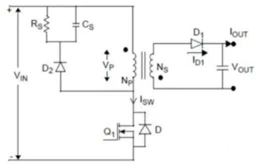
Isolated Topologies – Transformer-Based


The operations of SMPS topologies like Flyback, Forward, Half-Bridge, and Full-Bridge employ high-frequency transformers which enable the coupling of the primary and secondary sides. These also provide galvanic isolation between input and output, and enable voltage step-up or step-down through the transformer’s ratio.
The transformer’s magnetic field stores energy when the switch on the primary side is turned on, and that energy is released to the secondary side after the switch is turned off. Compared to bulky 50 or 60 hertz transformers used in linear supplies, switching at high frequencies enables compact low weight designs, which improves the design’s power density and efficiency.
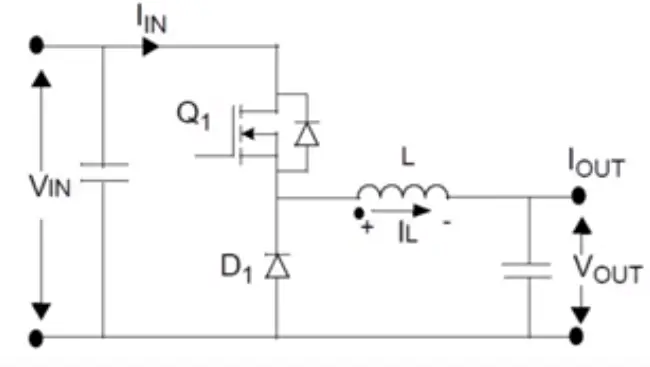
Non-Isolated Topologies – Inductor-Based



In non-isolated applications, simpler converters like Buck, Boost, and Buck-Boost use induction instead of transformers. These configurations are less complex, more affordable, and oftentimes, more effective regarding power efficiency and point-of-load regulation.
- In Buck Converters, the “on” phase consists of a switch turning on, making the inductor store energy while discharging to the load in the “off” phase.
- Boost converters store energy temporarily in inductors and then discharge it at higher voltages than the given input.
- The Buck-Boost converter can dynamically manage the duty cycle, which enables it to control output voltages to be both higher and lower than the input.
These topologies are commonly applied in downstream isolated supplies. This is especially true for multi-stage SMPS systems where an isolated primary converter feeds several non-isolated DC-DC converters situated close to the load.
Why is Topology Important for Efficiency
Each topology has merit based on:
- Switching losses
- Conduction losses
- The number of components thermally interconnected, their count, and thermal profile
- The topology’s suitability dependent voltage ratios for step-down transformers and reduction motors.
A case in point is Buck converters which are very efficient when the input voltage is slightly higher than the output voltage and is reduced using a single-component algorithm. Isolated topologies such as Forward or Full-Bridge are more complicated but enhance de-isolation and scalability in terms of power for advanced applications. The best results are achieved by choosing the right topology. It ensures effectiveness, minimization of size, and compliance with modern safety standards for SMPS designs.
Output Stage: Recovering and Smoothing the Desired Voltage
The power supply voltage that needs to be provided to the load must be smooth DC voltage, so the pulse from transformer secondary coil or inductor needs to be rectified.
- For pulse form AC and DC, high-speed Schottky diodes will perform rectification. For greater efficiency, it is preferable to use synchronous rectification with MOSFETs in order to minimize power loss.
- An LC filter will smooth the output and improve the voltage quality. Rectification does not eliminate all the remaining ripple and fluctuation, instead the output is treated with an LC filter. The use of LC filter guarantee the output quality, maintaining desired steady DC output with minimal ripple.
An essential condition is closed-loop feedback system that controls output value, needed to ensure regulation is in place.
- A part of output voltage is sampled and sent through error amplifier for comparison with reference value. The voltage offset compared to the accepted value provides differential energy signal of output voltage.
- In non-isolated designs, the feedback signal across the isolation boundary with optocoupler, electrically isolating the controlled side from the control side but still maintaining signal control.
- Feedback Control via PWM, the feedback signal modifies the duty cycle of the PWM controller. If the output voltage decreases, the power output is increased by raising the duty cycle. If the voltage increases, the output cycle is decreased. The output is continuously adjusted. Well-crafted feedback loops guarantee that the system is stable, responsive, and accurate. A poorly crafted feedback design can yield oscillatory behaviors or result in a sluggish response to changes in the voltage level.
The Trade-offs: Advantages and Disadvantages of SMPS
After reading “Deconstructing the Diagram: Function of Each Block”, it is easy to identify that the design of the power supply enables a primary level of system capability. In this context, the decision between a Switch Mode Power Supply (SMPS) and a linear regulator comes with critical compromises. They both provide a set of merits and demerits, which both tradeoff-relative value.
| Pros | Cons |
| High Efficiency: SMPS achieves very high efficiency (80-90%), significantly better than linear regulators (40-60%). This reduces waste and heat, saving energy and reducing cooling needs. | Circuit Complexity: SMPS circuits are more complex than linear regulators and require a higher level of understanding of power electronics design. |
| Size and Weight: The high switching frequency allows the use of more compact components (transformers, inductors, capacitors), making SMPS ideal for portable devices and applications where space and weight are critical. | EMI Noise Generation: The fast switching speed generates higher levels of electromagnetic interference (EMI), which can interfere with other electronics and exceed regulatory limits. Proper shielding and filtering are necessary. |
| Broad Input Voltage Range: SMPS can handle a wide range of input voltages without losing output regulation, making them versatile for varying power sources and line conditions. | Difficulty in Design and Optimization: Designing and optimizing SMPS for maximum efficiency, low ripple, and stability under varying conditions can be very challenging. |
| Isolation: Isolated topologies provide safety between input and output, preventing dangerous voltages from reaching users or sensitive circuits. | Transient Response: While SMPS have improved transient response, they may still exhibit slower reactions to sudden load changes compared to ideal linear regulators, though linear regulators also have issues with large transients. |
As stated, neither SMPS or linear regulators are superior to one another as they both perform best under specific conditions. Accuracy, constraints on physical size, amount of noise, and intricacy impact the best choice of the power solution for a given system. For those unfamiliar with this concept, a good starting point is understanding what is a switching power supply.
Where SMPS Are Essential: Key Applications

With all the benefits that Switch Mode Power Supply (SMPS) units offer, no wonder these power supplies are common in every part of electronics today. If a device needs power conversion, chances are an SMPS is involved.
- Desktop Computers: In a desktop computer, an SMPS unit converts the AC voltage from a wall socket into the different DC voltages required by the motherboard, CPU, and other peripherals. This makes the power delivery to computing devices cheap, compact, and reliable.
- Mobile Devices (Smartphones, Laptops, Tablets) : Smartphone, tablet, and laptop chargers are commonly based on the SMPS concept. These units are small and light and, more importantly, do not need large adapters for conversion while still performing well.
- LED Lighting : Modern LEDs like High-Power LEDs receive their power from and are driven by SMPS which in turn enables bright and power saving lighting in places such as street lights, offices, and entertainment locations. Compared to other power supplies, SMPS offer greater effectiveness.
- Televisions and Displays : The power system of televisions and display devices contains SMPS units, thus they are included in their block diagram to show the active power conversion and voltage regulation needed for proper operation.
- Industrial Servers and Telecommunication Equipment : In the case of SMPS units in dense rack servers and communication systems for data centers and telecommunication systems, there is a focus on their ruggedness and power distribution efficiency due to the critical nature of the environment.
- Industrial Automation and Robotics : In industrial automation and robotics, the use of SMPS technology is a requirement since control systems, sensors and actuators for powering the manufactory and production processes need consistent and reliable energy.
- Medical Devices: Because of the safety and operational prerequisites, medical devices depend on SMPS units for stable and dependable power. Electric diagnostic equipment, monitoring devices, life support machines and other sensitive medical devices are optimally powered with minimum risk by SMPS units.
- Electric Vehicles (EVs): High power SMPS devices are utilized for charging the vehicle and for monitoring the vehicle’s battery systems, which improves charging speed and flexibility with power level adjustments.
- Power Conversion and Isolation: From straightforward consumer electronics to intricate industrial machinery, efficient powering, de-powering, or isolating functions are done by these SMPS units.
Powering Your Innovations: Discover Our High-Performance SMPS Solutions

As technology improves, electronics and industrial automization becomes more sophisticated. With each attempt for enhancement, performance issues such as instability, interference, over-consumption of power, or complete failure may happen if the wrong solution is chosen. The construction of switching mode power supplies (SMPS) systems become morechallenging, with each requiring attention to precision and even the smallest intricate details, from efficiency and interference mitigation to stabilizing EMI design and tailoring designs for specific applications.
In the past 37 years, we have perfected the art of professionally designing SMPS and firmware focusing on advanced switching power technologies. Each of our professionals possess unparalleled twenty years of fresh circuit design worked through experience, ensuring every functional building block in the SMPS architecture is pin-pointed, and with the help of extensive innovation along with using the best components on the market, we are able to use advanced manufacturing methods following intricate quality control frameworks. Reliability certificates to CE, CCC and RoHS assure our global consumers the products put out meet essential EMC standards.
HeBaiele’s SMPS products are crafted to enable customers from the most demanding areas of power technology. We offer unmatched solutions that globally optimize energy efficiency, minimize operational expenses, and enable system designs with high energy density power concentration. Our power supplies are designed with electromagnetic compatibility (EMC) consideration which enhances integration and eases compliance oversights. They provide stable, reliable output and rapid response to changes, overriding performance degradation. We are prepared to meet your needs whether you require standard and specialized models, or custom application-specific solutions from 10W to 1000W. Visit our SMPS product series page or reach out to our team to tailor your innovations.